集团简介
集团文化
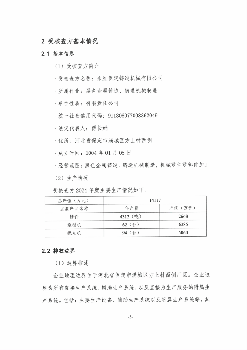
发展历程
团队展示
集团荣誉
下属公司
造型机系列
浇注机系列
砂处理系列
树脂砂系列
后处理系列
铸造智能设备
砂铸
熔模铸造
智能仓储
云平台/云服务
集团新闻
行业新闻
常见问题
经典案例
视频中心
资料下载
售后服务
联系方式
在线留言
河北省智能铸造装备技术创新中心
河北省智能铸造装备产业技术研究院
发布时间:2025-05-26 13:15:49 人气:906
2023-05-18 2917 阅读
2022-10-25 2112 阅读
2024-05-06 1726 阅读
2025-05-26 907 阅读
2025-05-26 883 阅读
2025-05-26 810 阅读
热线电话
15690252163
上班时间
周一到周五
公司电话
0312-7027666